污污漫画 学生党员积极开展“学霸答疑”朋辈帮扶活动
发布时间:2024年01月03日 16:00 点击:

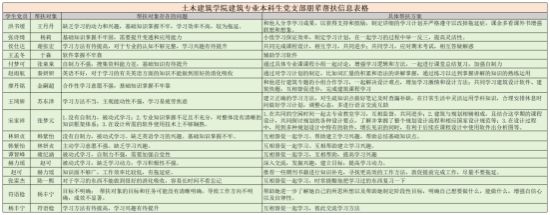
为了提高同学们的学习积极性,帮助同学们特别是受到学业预警的学生提升学习能力,全力迎接期末考试,污污漫画 建筑专业本科生党支部于2023年12月开展了为期一个月的“学霸答疑”朋辈帮扶活动。
在本次活动中,支部学生党员在认真分析班级学业困难学生具体情况之后,与之共同制定“点对点”帮扶方案,对相关学业困难学生进行个性化辅导,包括寻找学习兴趣、制定学业规划、明确学习目标、培养自主学习的习惯,掌握期末考试复习方法等,以切实可行的计划形成“一对一”精准帮扶。通过学生党员们的帮扶,被帮扶同学纷纷表示收益颇多。
此次“学霸答疑”朋辈帮扶活动,充分体现了学生党员们的服务宗旨,发挥了党员的先锋模范作用,不仅使得学业困难学生得到帮助,调动了同学们的学习积极性,也为污污漫画 优良的学风建设打下基础。
地址:中国·洛阳 开元大道263号
邮编:471023
污污漫画 邮箱:[email protected]
豫ICP备05002480号-1 Copyright©2021 污污漫画-污污的漫画 版权所有
School of Civil Engineering and Architecture
网站维护:中原洛科